Validate Cart

Validate Cart outlines the process of validating a cart submitted by an integration partner.


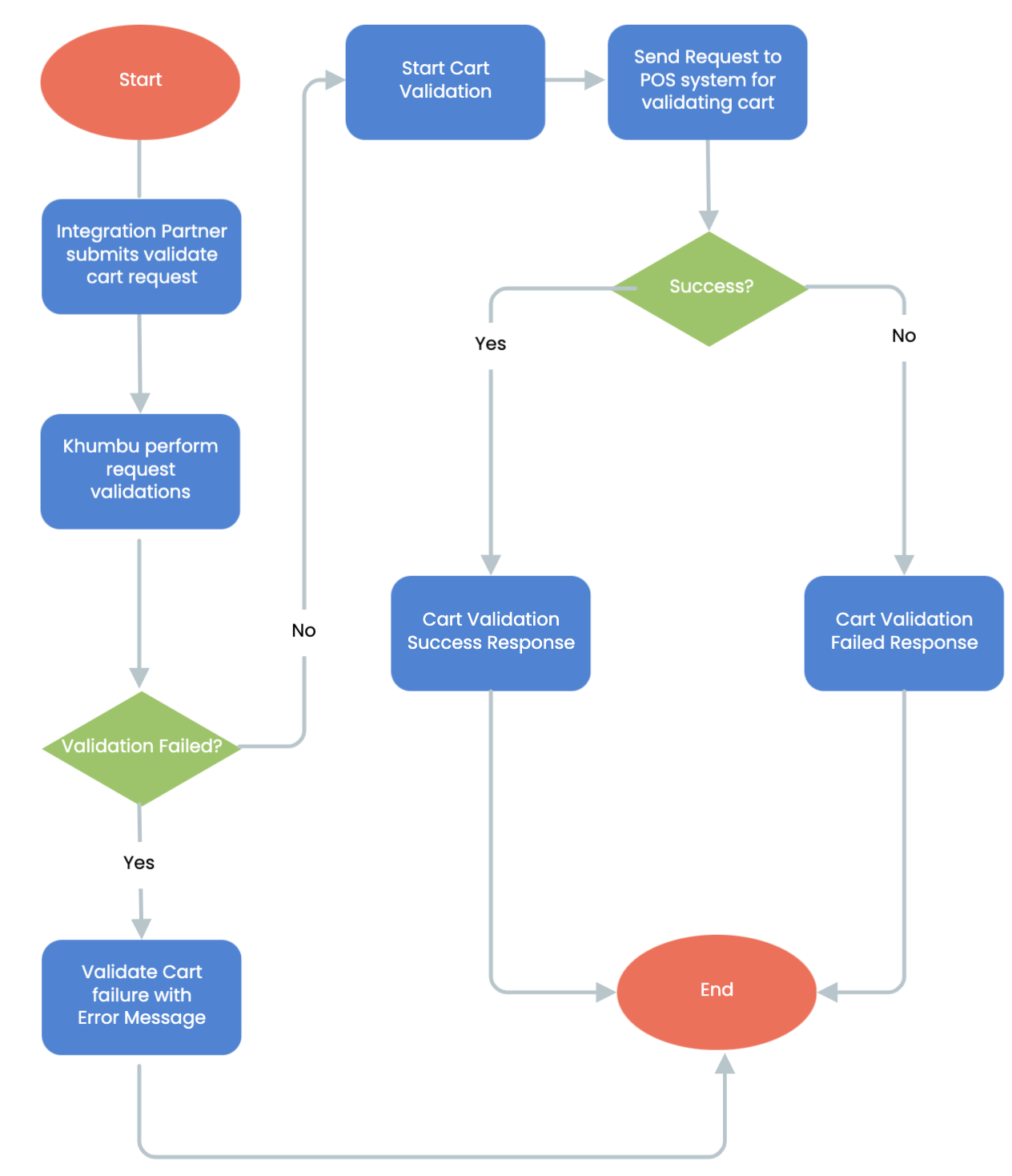
Validate Cart Workflow Steps:

  1. Start Validate Cart Workflow
    The workflow begins when the integration partner submits a cart validation request to the system.
  2. Integration Partner Submits Validate Cart Request:
    The API request to validate a cart is received by Khumbu system
  3. Khumbu Performs Request Validations:
    1. Khumbu performs preliminary checks on the incoming request to ensure it is valid and well-formed.
    2. Decision Point:
      Validation Failed: If the request validation fails, the process terminates, and the integration partner is informed of the failure with an error message.
      Validation Passed: The workflow proceeds to the next step.
  4. Start Cart Validation:
    The cart is prepared for validation and sent to a POS system for further processing.
  5. Send Request to POS system to Validate Cart:
    1. A request is sent to the POS system to validate the cart.
    2. Decision Point:
      Success: The cart validation succeeds, and the workflow proceeds with a success response.
      Failure: The cart validation fails, and the appropriate failure response is generated.
  6. Cart Validation Success:
    If the POS system confirms that the cart validation is successful, the status is updated to reflect this.
  7. Cart Validation Failed:
    If the POS system indicates that the cart validation has failed, the integration partner is informed of the failure through a webhook.
  8. Update Integration Partner with Cart Details on Webhook:
    The system sends the final cart validation status (success or failure) to the integration partner using a webhook for real-time updates.
  9. End of Validate Cart:
    The workflow concludes after the integration partner has been notified of the final cart validation status.

Key Features in Validate Cart

  1. Request Validation:
    Ensures that the incoming cart validation requests adhere to the required format and parameters before further processing.
  2. POS system Integration:
    Utilizes POS systems for cart validation, ensuring reliability and scalability.
  3. Webhook Notifications:
    Provides asynchronous status updates, ensuring the integration partner is informed in real-time about the validation outcome.
  4. Error Handling:
    Manages failures both in request validation and cart validation, ensuring appropriate error messages are communicated to the integration partner for troubleshooting.