Fetch Store

The Fetch Store endpoint enables integration partners to fetch store information, including modifications to store availability, operating hours, and other details for a specific store on the Khumbu platform. This endpoint ensures that the POS system's store information stays synchronized across all integration partner systems.

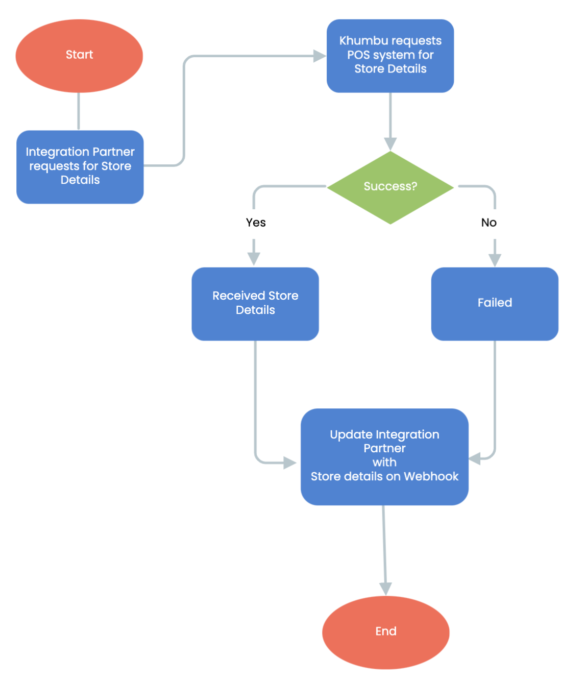
Fetch Store Workflow Steps:

  1. Start of Fetch Store:
    The workflow begins when an integration partner submits a request to fetch store details.
  2. Integration Partner Requests for Store Details:
    The integration partner initiates the process by making an API call to retrieve specific store-related information.
  3. Khumbu Requests Partner for Store Details:
    1. The Khumbu system processes the integration partner's request and forwards it to the POS system responsible for managing store information.
    2. Decision Point:
      Success: If the POS system successfully returns the store details, the workflow proceeds to the next step.
      Failure: If the POS system fails to provide the requested details, an error response is generated.
  4. Success:
    When the POS system provides the requested information, the system confirms receipt and prepares the data for sending to the integration partner.
  5. Failed:
    If the request fails, the workflow notifies the integration partner about the issue and ends the process.
  6. Update Integration Partner with Store Details on Webhook:
    The Khumbu system uses a webhook to update the integration partner with the retrieved store details or a failure notification.
  7. End of Fetch Menu:
    The workflow concludes after the integration partner is notified, either with the requested store details or a failure message.

Key Features in Fetch Store

  1. Request Validation:
    Ensures that only valid requests are processed and forwarded to the POS system.
  2. POS system Integration:
    Leverages POS systems to retrieve accurate and real-time store information.
  3. Webhook Notifications:
    Delivers updates to integration partners in real time, ensuring seamless communication and efficient workflows.
  4. Error Management:
    Handles scenarios where the POS system fails to provide the requested details, offering clear feedback to the integration partner.